
⏩ 资源A016:Win10正式版最新原版ISO系统映像
? Windows 10 正式版渠道的最新ISO系统映像,2025年10月份更新版本已上传,资源链接内会,IT豪哥会定期跟进,更新ISO版本,建议收藏备用!
Win10最新ISO映像下载:
https://pan.xunlei.com/s/VO9T3gN-AZBqWIRKCgo6KDEaA1?pwd=xawz#

64位版映像文件名:
Win10_22H2_19045.6456_x64_zh-cn_uup_all_ITHaoge_ff1d81ff.iso
校验信息:
CRC32: ff1d81ff
MD5: 66450ade1a6c9a077de3cee84e678376
SHA-1: 70277545eb02373b88312286ce145c0a0ee3fa9e
SHA-256: f66a82d94e8efba7ff19b115b5968a672d9fca100f3e6ce0f06ac72131d8d924
32位版映像文件名:
Win10_22H2_19045.6456_x86_zh-cn_uup_all_ITHaoge_73f15ab8.iso
校验信息:
CRC32: 73f15ab8
MD5: 67e68e6816c73545c39c6e0334aaf3d2
SHA-1: bf6cf482982713195c5a51a44fd1eb9e227d57fd
SHA-256: 3e7b2c71e1c687ae2fd6ee73fcd2ec974ef5cdc4277a96c1dda5fd478bb507df


安装后系统版本号 19045.6456






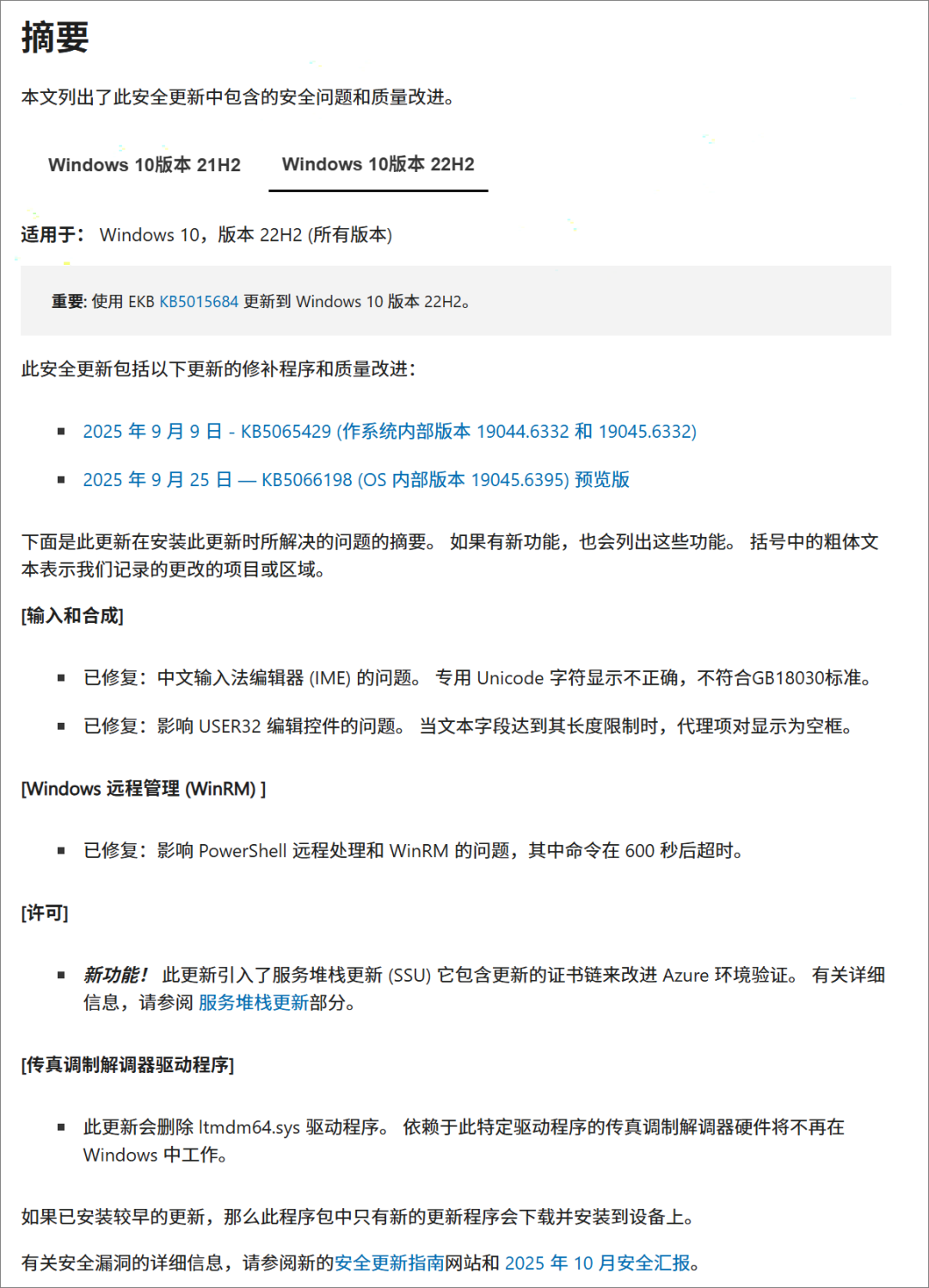
10月版本系统更新日志