
⏩ 资源A016:Win10正式版最新原版ISO系统映像
? Windows 10 正式版渠道的最新ISO系统映像,2025年8月份更新版本已上传,资源链接内会,IT豪哥会定期跟进,更新ISO版本,建议收藏备用!
Win10最新ISO映像下载:
https://pan.xunlei.com/s/VO9T3gN-AZBqWIRKCgo6KDEaA1?pwd=xawz#
简单功能介绍
Win10系统映像

先下载资源,之后可以把镜像用于安装Win10系统,或者升级系统,镜像已更新至2025年8月26日发布的最新正式版,版本号22H2(19045.6282)。ISO映像文件名的结构为"系统_版本号_体系_语言_来源_版本_制作者_CRC32校验值.ISO"

映像内包含家庭版、家庭中文版、专业版、教育版、企业版、专业工作站版等大部分版本
64位版映像文件名:
Win10_22H2_19045.6282_x64_zh-cn_uup_all_ITHaoge_bfd9b636.iso
校验信息:
CRC32: bfd9b636
MD5: c7855f59448bd77bde66181676301764
SHA-1: d88b5d72ca852ec911183e9f68cb9fbf4286de6c
SHA-256: a0d2ed395df3fde889db1841d29f2c32aa67a22dbd547e21f615078bcf871b03
32位版映像文件名:
Win10_22H2_19045.6282_x86_zh-cn_uup_all_ITHaoge_dc33ca53.iso
校验信息:
CRC32: dc33ca53
MD5: 3214949b693c6500d2dc486e0b0e0676
SHA-1: d13ec8d4ff3c0b17bdc4fdc221fff20db7b32b33
SHA-256: 7c11aa2b466fe79d6b2b7994f1045b757088045ca0b62db7946eec29bb32341c

安装后系统信息如图,版本号 19045.6282


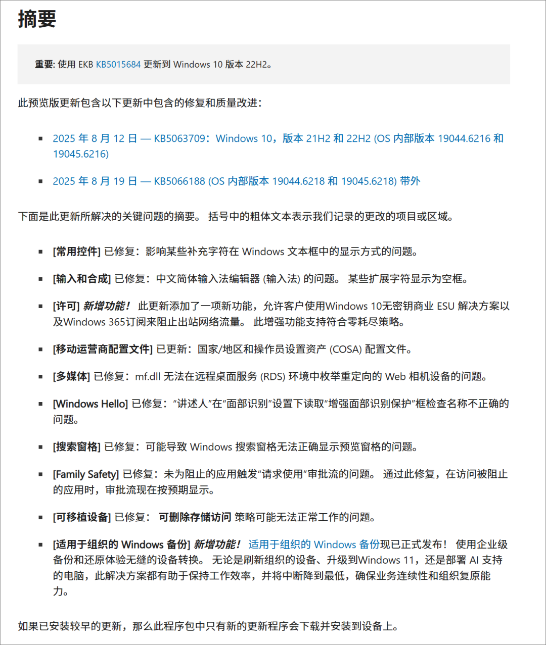
本次系统更新日志