
AIGC新知
分享AI实践,探讨人与AI如何协作 --〉智能体 | 工作流 | 大模型 | AI赋能。
295篇原创内容
公众号
想象一下这个场景:
你对着电脑说:“我下周要去青岛出差三天,帮我规划一下。预算 3000 元,要海景房,帮我看看有没有符合的航班和酒店。哦对了,顺便把当地特色小吃(不要海鲜)整理成一个带地图的文档,再给我做个三页的 PPT 思路,用于拜访客户。”
几分钟后,一个包含航班比价、酒店链接、美食地图和 PPT 大纲的完整方案,呈现在你眼前。
这是科幻电影吗?不,这是 MiniMax Agent 正在努力实现的目标。
当大多数人还把 AI 当作一个博学的聊天对象或绘画工具时,国内 AI 独角兽 MiniMax 已经悄然亮剑,推出了这款“超级智能体”。它不想只跟你聊天,它想接管你手头繁琐的、跨应用的复杂任务,成为你真正的全能数字助理。

这究竟是怎样的“怪物”?它能走多远?我们进行了深度剖析。
MiniMax Agent 的任务广场,你能想到的,它几乎都能尝试。
核心能力拆解:它凭什么这么“横”?
MiniMax Agent 的强大,源于它将几项前沿技术捏合成了一个拳头,招招打在用户的痛点上。
1. 不只是多模态,更是“任务流程大师”
我们常说的多模态,是 AI 能看懂图片、听懂语音。但 MiniMax Agent 将其提升到了新高度——理解并执行一个包含多种模态的复杂“任务流”。
它不只是给你生成一张图片,而是能读懂你的设计草图(图片),理解你的功能需求(文本),自动编写代码,并最终部署成一个可以玩的网页游戏。这个过程,它就像一个经验丰富的项目经理,自主规划、拆解任务、调用工具、最终交付结果。
以下是针对“创意与多模态内容生成”能力进行测试
测试目标:旨在探索 Agent 在文本之外的创意能力。
绘本创作测试:
请为 4-6 岁的儿童创作一个关于“一只不愿意分享玩具的小考拉”的短篇绘本故事。要求如下: 故事共 5 页,情节要有转折和成长。 每一页都包含两部分内容:一段不超过 50 字的简单故事文本,和一段给插画师的“画面描述”,详细说明这一页需要画出什么样的场景、角色的表情和动作。

生成效果展示。

音频/视频脚本测试:
请为社交媒体平台(如抖音、Shorts)撰写一个 1 分钟短视频的脚本。主题是“如何用一个橙子制作天然清洁剂”。脚本需要分为三栏:‘画面内容’、‘旁白/台词’、‘BGM/音效建议’,节奏要快,信息要清晰。最终为我生成音视频。

执行流程如下:

生成的音频完全ok.
一个橙子就能做出强效,AIGC新知,27秒
生成的视频质量不太行,这部分需要优化。
脚本-画面-音频/音乐-视频片段-剪辑,到整个视频,是比较有难度的。
针对“代码生成与开发任务”能力的测试
游戏开发测试:
使用 HTML, CSS, 和 JavaScript 创建一个简单的网页版“打地鼠”游戏。规则如下: 游戏界面是一个 3x3 的网格。 每隔 1-2 秒,会有一只“地鼠”随机出现在一个格子里。 玩家点击“地鼠”即可得分,分数需要实时显示。 游戏包含一个“开始/重新开始”按钮和一个 30 秒的倒计时。 请将所有代码打包到一个 index.html 文件中。

最终生成了这样一个动效网页。

别说,还挺好玩。
2. 超长上下文:给 AI 一个“超强大脑”
普通 AI 的记忆像金鱼,聊几句就忘了前面说了什么。而 MiniMax Agent 基于其自研的 ABAB-01 系列模型,支持高达 400 万 token 的超长上下文窗口。
这是什么概念?相当于它能一口气读完《三体》全集,然后你问它“罗辑在哪个章节第一次见到庄颜”,它能精准地告诉你。
针对“长上下文处理”能力的信息提取测试:
我将提供一份很长的公司年度财报。请在阅读全文后,回答以下几个具体问题: 公司本年度的总营收和净利润分别是多少?与去年相比增长率如何? 报告中提到的未来三大增长战略是什么?请用要点列出。 报告中 ‘风险因素’ 章节提到了哪些关于供应链的潜在风险?

最终生成的结果如下:

在实际应用中,这意味着它可以分析一部数百页的财报、一个复杂的项目代码库,或是一段长达数小时的会议录音,并在此基础上进行精准的问答和摘要,而不会丢失关键细节。
3. MCP 开放协议
这是 MiniMax Agent 最具想象力的一步。它没有把自己做成一个封闭的系统,而是通过 MCP(Multi-Agent Collaboration Protocol)协议,构建了一个开放的应用生态——MCP Market。
这就像给你的 AI 装上了一个应用商店。
需要处理代码?一键添加 GitHub 服务。
需要规划路线?内置 Google Maps。
需要协同设计?接入 Figma。
这是 MiniMax Agent 的核心亮点,测试时需要明确指令其调用特定工具 (如 GitHub、地图、设计软件等)。
单一工具调用测试 (地图/搜索):
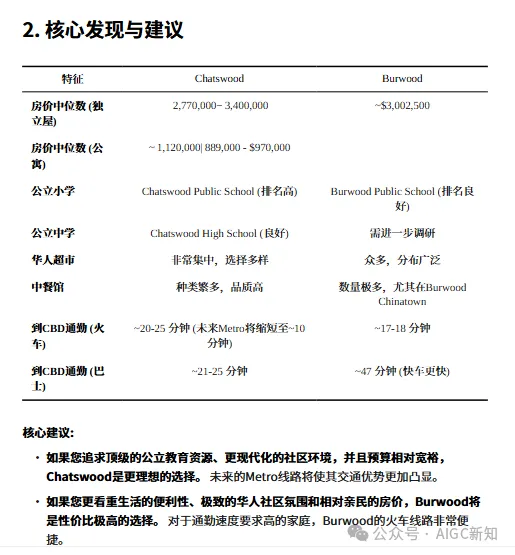
我正在考虑搬到悉尼。请帮我分析一下 Chatswood 和 Burwood 这两个区,哪个更适合有小孩的华人家庭居住?请从以下几个维度进行对比,并用数据支撑: 房价中位数 (公寓和独立屋)。 公立学校的排名情况。 华人超市和餐馆的数量及便利性。 到市中心CBD的公共交通通勤时间。 请将结果整理成一个对比清晰的报告。

执行过程。

最终生成了租房建议。

多工具联动终极测试 (Figma -> Code -> GitHub):
这是一个公开的 Figma 设计稿链接:[此处插入一个真实的、公开的 Figma 链接,设计一个简单的个人主页]。请执行以下一系列任务: 调用 Figma 工具,分析这个设计稿的布局、颜色和字体。 编写代码,使用 HTML 和 CSS 完美复刻这个设计稿,确保页面是响应式的,在手机和桌面端都能良好显示。 调用 GitHub 工具,在我的 GitHub 账户下创建一个新的公开代码仓库,命名为 agent-test-website。 将你编写的 HTML 和 CSS 文件推送到这个新的仓库中。
Figma和GitHub的API Key需要自行添加。
Figma原设计图:

执行流程如下截图。

预览网页:

并且你可以 github看到我复刻的代码仓库:

访问:https://github.com/dataRoverx/agent-test-website

你可以像搭乐高一样,自由组合这些第三方工具,让 Agent 的能力无限拓展。想让它“从 Figma 里获取最新设计稿,自动生成前端代码,然后推送到 GitHub 仓库”?在 MCP 的加持下,这一切都成为了可能。
它能为谁所用?三大场景提效
对于职场人:你是否还在为周报、PPT 和数据分析而头秃?Agent 可以帮你自动抓取业务数据生成报表,根据几句简单的指令快速搭建出演示文稿的完整框架,甚至帮你分析市场趋势、撰写竞品分析报告。
来自官方的一个案例:
帮我做一个新世纪福音战士介绍PPT

最终生成的PPT截图:
访问:https://g1a4nj9ouv.space.minimax.io/



对于开发者/创造者:这是你的效率倍增器。从自动编写、调试代码,到将一个创意快速转化为可玩的 demo,再到生成绘本故事和配图,Agent 将你从繁琐的执行中解放,让你能更专注于核心创意。
来自官方案例:
请找到人教版小学三年级科学课中,对于太阳、地球与月亮的运动关系的教案,并以此教案为基础制作一个可以互动的展示网页。要求:1展示内容中,包含3D模型,能清楚看到太阳、地球与月亮的公转、自转和轨道。2互动部分需要提供不同视角,即使用者可以选择站立在地球或者月亮等不同角度,观察到相应的天体。3视觉效果上,需要色彩鲜艳明朗,适当模拟太空环境。

我去,这个case是真的牛逼;
访问:https://kw6r22a856.space.minimax.io/



对于每一个“懒人”:规划一场说走就走的旅行、对比全网找出性价比最高的无线耳机、为一个复杂的科学概念(比如“量子纠缠”)寻找最通俗易懂的解释和视频……这些过去需要打开十几个网页才能完成的事,现在,只需交给它。
https://agent.minimax.io/ 免费尝鲜。
Minimax对Agent的探索,正在朝着自己的方向稳步前进。
当然,MiniMax Agent 并非完美。在面对极端复杂或充满不确定性的任务时,它偶尔也会“犯错”,其能力的稳定性和泛化性仍需持续打磨。同时,在 AI Agent 这条黄金赛道上,国内外巨头林立,竞争已然白热化。
但无论如何,MiniMax Agent 的出现,清晰地为我们描绘了 AI 的下一个演进方向:从“工具”到“伙伴”,从“单点能力”到“流程解决者”。
它不再是一个被动等待指令的程序,而是一个能够主动理解你的意图、规划执行路径、协同多方资源来达成目标的智能伙伴。这或许,才是我们真正期待的,那个能让我们从繁杂工作中彻底解放的,“贾维斯”时刻。
你,准备好迎接你的 AI Agent 了吗?